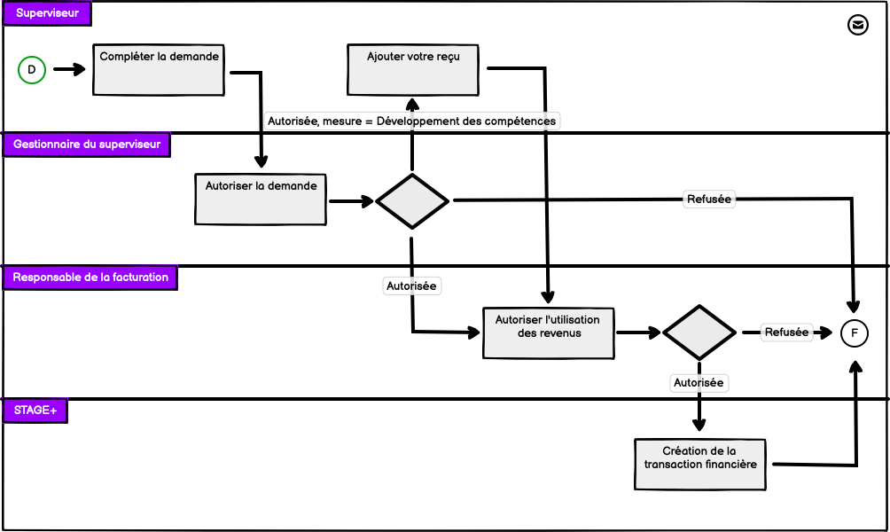
Mesure d’encouragement permettant aux superviseurs d’utiliser les revenus accumulés suivant la supervision de stages.
Demande d’utilisation des revenus de supervision

Mesure d’encouragement permettant aux superviseurs d’utiliser les revenus accumulés suivant la supervision de stages.
Demande d’utilisation des revenus de supervision
