La demande spontanée permet de compléter une demande de stage en supervision, un stage d’observation ou une activité d’exploration de choix de carrière directement depuis le site web de l’ÉSSS.
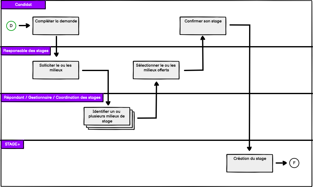
Demande spontanée (initiée par le candidat)

La demande spontanée permet de compléter une demande de stage en supervision, un stage d’observation ou une activité d’exploration de choix de carrière directement depuis le site web de l’ÉSSS.
Demande spontanée (initiée par le candidat)
